禁漫天堂下载
站群导航
禁漫天堂下载
党政管理
党办校办
组织部
党委宣传部
纪委
统战部
机关党委
学工处
心理咨询中心
保卫处
发展规划处
人事处
教务处
科技处
计划财务处
招生就业管理处
审计处
后勤管理处
基建处
国资处
国际合作与交流处
离退休处
研究生院/研究生工作部
群团机构
校团委
工会委员会
教学机构
材料科学与工程学院
环境与化学工程学院
航空制造与机械工程学院
信息工程学院
外国语学院
航空宇航学院
禁漫天堂下载
仪器科学与光电工程学院
经济管理学院
体育学院
土木与交通学院
艺术与设计学院
马克思主义学院
文法学院
航空服务与音乐学院
软件学院
国际教育学院
民航学院(飞行学院)
职业与继续教育学院
工程训练中心
创新创业学院
动力与能源学院(航空发动机学院)
孝彭书院
教辅科研
招标采购中心
教育教学评估中心
现教与信息中心
图书馆
档案馆
校医院
附属学校
昌航资产公司
分析测试中心
物理实验中心
大学生素质教育中心
加入收藏
|
×
搜索过于频繁,请输入验证码
主页
禁漫天堂概况
禁漫天堂简介
机构设置
院系领导
师资队伍
硕士生导师
骨干教师
先进典型
人才培养
本科培养
研究生培养
校企合作
教学科研
在研课题
学科简介
教学法
审核评估
实验室
本科生实验室
研究生实验室
数学建模实验室
学生工作
工作简介
规章制度
勤工俭学
团委工作
考研与就业
学生会工作
防诈骗专栏
党建思政
工作简介
组织建设
师德师风
党纪学习教育
工会工作
党务院务公开
党务公开
院务公开
新闻公告
科研动态
禁漫天堂公告
禁漫天堂新闻
校庆70周年
数觽讲坛
招生就业
就业工作
招生工作
您的位置:
禁漫天堂下载
>
新闻公告
>
禁漫天堂公告
>
详细内容
禁漫天堂公告
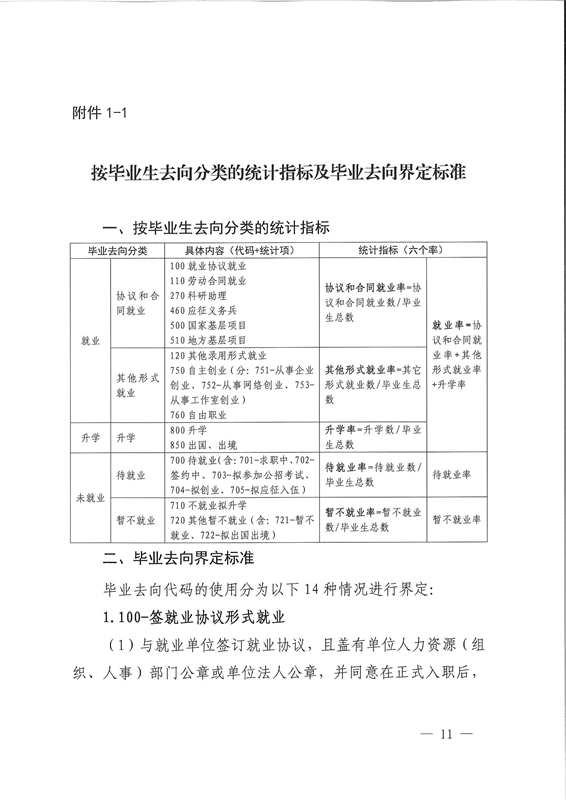
关于改革完善我省高校毕业生就业统计工作的实施意见
来源:
发布时间:2020-05-29 15:29:44
浏览次数:
次
【字体:
小
大
】
责任编辑:刘勇
【打印正文】